患者突发意识丧失,紧急状况下的应对与识别指南
背景介绍意识丧失是一种紧急情况,可能由于多种原因引起,如心脑血管疾病、低血糖、药物中毒等,对于医护人员和普通人来说,正确判断并处理这种情况至关重要,本文将介绍关于判断患者突发意识丧失的相关知识,帮助大家提高应对能力。...
专题解读,安全防疫知识研究
在当前全球范围内,防疫工作已成为一项至关重要的任务,随着新型冠状病毒等传染病的威胁日益加剧,防疫知识的普及和专题研究显得尤为重要,本文将围绕专题研究安全防疫知识进行深入探讨,以期提高公众防疫意识,共同应对疫情挑战。防...
法治审核清单的实施,构建法治社会的核心步骤
法治是现代文明社会的重要标志,也是国家治理体系和治理能力现代化的重要支撑,在法治建设中,审核机制是确保法律制度得以有效实施的关键环节,落实法治审核清单,对于推进法治建设、规范政府行为、保障公民权益具有重要意义,本文旨...
独家小卡是什么,独家小卡是什么意思
<!DOCTYPE html> 独家小卡揭秘 什么是独家小卡 独家小卡,顾名思义,是一种特殊的卡片产品,它通常与特定的品牌、活动或者限量发行...
北京独家草坪有哪些,北京草坪品种
北京独家草坪概述北京,作为中国的首都,不仅有着丰富的历史文化和现代都市的繁华,还拥有众多独特的草坪景观。这些草坪不仅是市民休闲娱乐的好去处,也是外地游客体验北京自然风情的重要场所。以下是北京一些独家草坪的介绍。1...
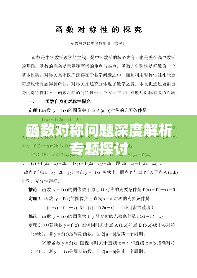
函数对称问题深度解析专题探讨
在数学领域,函数对称问题是一个重要且有趣的专题,函数对称不仅体现了数学的美感,也在解决实际问题中发挥着关键作用,本文将深入探讨函数对称问题,帮助读者更好地理解和掌握这一专题。函数对称性的定义与性质函数对称性是指函数图...
新奥天天开奖资料大全新开奖结果:幸运指数每日更新
引言 本研究性说明文旨在介绍“新奥天天开奖资料大全新开奖结果:幸运指数每日更新”这一文献内容。本文将详细描述该文献的具体内容,包括幸运指数的定义、计算方法、更新频率以及相关的数据分析。需要注...
佛山实时空气质量,佛山天气空气质量
100佛山空气质量概况佛山,作为中国广东省的一个重要城市,近年来在经济发展与环境保护之间寻求平衡。空气质量作为衡量城市环境质量的重要指标,一直受到市民和政府的关注。本文将详细介绍佛山的实时空气质量状况,以及政府采...
武汉疫情实时数据更严峻,武汉 疫情 数据
疫情背景概述自2019年底新冠病毒(COVID-19)在武汉首次爆发以来,全球疫情形势一直备受关注。经过近两年的努力,各国在疫情防控方面取得了一定的成效。然而,近期武汉疫情数据再次引发担忧,显示出疫情形势的严峻性。...
川西小环线路况实时,川西小环线道路状况
川西小环线简介川西小环线,又称川西环线,是连接四川省成都市与四川省阿坝藏族羌族自治州的一条重要旅游线路。这条线路沿途风景秀丽,自然风光与人文景观交相辉映,是众多游客向往的旅游胜地。川西小环线全长约500公里,途经成...














冀ICP备19033229号-1