外贸助手官方下载,数据引导策略解析|XP_v3.250
在数字化浪潮席卷全球的今天,外贸行业面临着前所未有的挑战与机遇,你是否在寻找一款能够助你洞察先机、轻松应对各种外贸难题的软件?我要为大家带来一款功能独特的小众软件——“外贸助手官方下载,数据引导策略解析_XP_v3....
实时保在线公证流程解析与定制衣物价格探讨
一、释义要素:What——实时保在线公证流程与定制衣服价格实时保在线公证流程,是指借助现代信息技术手段,实现公证业务的在线化、实时化操作,它涵盖了传统公证流程中的所有关键环节,如申请、受理、审核、出证等,但将其转移至...
宝鸡涂料行业领军企业揭秘,TOP10企业榜单重磅出炉!
在宝鸡这片繁荣的土地上,涂料行业的企业如雨后春笋般蓬勃发展,本文将为您详细介绍宝鸡涂料排名前十名企业,这些企业在业界享有盛誉,以其优质的产品和卓越的服务赢得了广大客户的信赖。XX涂料公司XX涂料公司是宝鸡地区涂料行业...
十五冶创新引领发展,共建卓越未来新闻头条
近年来,十五冶在各个领域取得了显著的成绩,成为国内外瞩目的焦点,本文将围绕十五冶的最新新闻头条,为您呈现一个创新引领发展,共建卓越未来的企业蓝图。创新科技,助力企业发展十五冶在科技创新方面取得了重大突破,企业研发的新...
河南寺院排名前十名揭晓,探秘佛教文化圣地
河南,这片古老的大地,承载着华夏文明的厚重历史,在这片土地上,佛教文化与中国传统文化交融,形成了许多具有特色的寺院,本文将为您介绍河南寺院排名前十名,带您领略这些佛教圣地的魅力。第一名:嵩山少林寺少林寺,又称“禅宗祖...
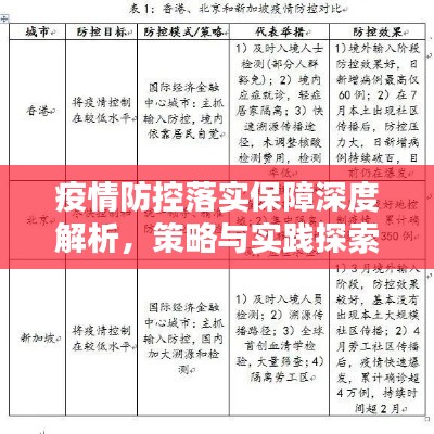
疫情防控落实保障深度解析,策略与实践探索
在当前全球疫情防控的大背景下,疫情防控落实保障成为了各国政府和社会各界关注的焦点,随着疫情的蔓延,防控工作的严峻性和复杂性日益凸显,如何有效落实防控措施,保障人民群众的生命安全和身体健康,成为摆在我们面前的一大挑战,...
全球工业产值排名揭秘,哪些因素在幕后影响?
随着全球化的深入发展,工业产值已成为衡量一个国家经济实力的重要标准,本文将探讨世界工业产值的排名及其背后的影响因素。世界工业产值排名概述根据最新的数据,世界工业产值排名靠前的国家主要集中在中国、美国、日本、德国、韩国...
揭秘建筑公司赔钱排名背后的故事真相
随着全球经济的波动,各行各业都面临着巨大的挑战,在这其中,建筑公司作为重要的经济活动参与者,也时常面临赔钱的风险,本文将探讨建筑公司赔钱排名背后的原因,分析行业现状和未来趋势,以期为读者提供更多视角和启示。行业现状近...
南京至杭州旅游攻略大全,最新行程推荐,轻松畅游两城!
南京与杭州,两城之间有着丰富的历史底蕴与美丽的自然风光,随着旅游业的繁荣发展,南京至杭州的旅游线路日益丰富,为游客提供了更多的选择,本文将为您详细介绍从南京回杭州的旅游攻略,带您领略两城的魅力。南京游玩攻略1、中山陵...














冀ICP备19033229号-1