孙权劝学专题练习攻略,快速提升学习技巧!
背景介绍孙权劝学是中国传统文化中的一个经典故事,讲述了孙权如何鼓励其部下学习,提高自身能力,这个故事不仅传达了学习的重要性,也体现了领导者对下属的关怀与期望,在当今社会,随着终身学习的理念日益深入人心,重温孙权劝学的...
管道突发反水应急处理及预防措施全解析
在日常生活与工业生产中,管道系统扮演着至关重要的角色,为我们提供必需的水资源及其他流体,在管道运行过程中,有时会出现突发反水情况,给我们的生活带来诸多不便,严重时甚至影响公共安全,本文将围绕管道突发反水情况,探讨应急...
揭秘性行为深度探索,宫颈触碰体验的独特魅力
在性爱的过程中,深度探索是一种令人兴奋和独特的体验,对于许多伴侣来说,“不断顶到宫颈”可能是一种追求刺激和亲密的方式,在这篇文章中,我们将探讨这种体验的含义、如何达到以及如何确保安全和愉悦。深度探索的含义在性行为中,...
军帽升级攻略大全,最新指南助你轻松提升战斗力!
随着军事文化的盛行和时尚潮流的不断演变,军帽作为一种时尚元素,受到越来越多人的喜爱,对于军帽的升级和改造也成为了众多军事爱好者关注的焦点,本文将为你提供最新的军帽升级攻略,助你打造独一无二的时尚单品。了解当前军帽市场...
突发两例病例,社会挑战与应对策略揭秘
突发两名确诊病例的消息引起了广泛关注,这一事件不仅是对社会的一次严峻挑战,也再次提醒我们疫情尚未结束,防控工作仍需高度重视,本文将探讨这一突发事件的背景、影响、应对措施以及我们应该如何面对。事件背景在疫情防控取得一定...
海淀突发火灾!紧急救援与事故原因调查同步进行中
北京市海淀区发生一起火灾事故,引起了广泛关注,据初步了解,事故发生在一座居民楼内,火势迅速蔓延,给当地居民的生活带来了严重影响,本文将围绕这一事件的最新消息、救援措施、事故原因及后续处理等方面展开分析。新闻头条:海淀...
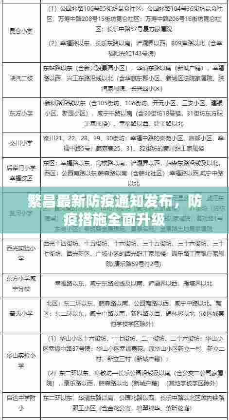
繁昌最新防疫通知发布,防疫措施全面升级
随着新冠疫情的再次波动,防疫工作成为了各地政府的首要任务,繁昌区政府也积极应对,不断加强防疫措施,确保人民群众的生命安全和身体健康,繁昌区政府发布了最新的防疫通知,以下为相关内容的详细介绍。通知背景当前,新冠疫情形势...
杭州会展最新动态揭秘,今日热点资讯一网打尽
随着经济的不断发展和全球化趋势的加强,会展业在全球范围内蓬勃发展,作为中国经济的重要引擎之一,杭州的会展业也备受瞩目,本文将为您带来今日杭州会展的最新消息。杭州会展业概述杭州会展业是杭州市经济发展的重要支柱之一,涵盖...
面试紧急突发事件,面试突发事件处理问题例文
标题:面试紧急突发事件的处理技巧面试是求职过程中至关重要的一环,它不仅考验了应聘者的专业技能,还考验了应变能力和心理素质。然而,在面试过程中,突发事件时有发生,如何妥善处理这些紧急情况,对于面试的成功与否至关重要。...
独家记忆小胖老师,独家记忆抖音
小胖老师的独特魅力在记忆的深处,有一个身影始终鲜明,那就是我们的小胖老师。他的名字叫李胖,听起来就让人忍不住笑出声来。他的体型圆润,总是带着一副眼镜,看上去既亲切又和蔼。小胖老师是我们中学时的班主任,他的教学方法独...















冀ICP备19033229号-1