鹤壁漂流之旅,超详细攻略指南
鹤壁,这个位于河南省北部的新兴旅游城市,以其丰富的自然资源和深厚的文化底蕴吸引着无数游客,漂流活动作为夏季旅游的热门项目,更是受到了广大游客的热烈欢迎,本文将为您奉上一份详尽的鹤壁漂流攻略,带您领略鹤壁漂流的魅力。目...
解读企业成功背后的力量分布,优秀子公司排名榜单揭晓!
随着市场竞争的日益激烈,企业在追求自身发展的同时,也在积极拓展子公司业务,以形成多元化的发展格局,在这样的背景下,优秀子公司排名应运而生,旨在通过评估子公司的业绩、创新能力、市场影响力等多个维度,为企业提供一个清晰的...
建瓯高山美景,排名前十壮丽山川大赏!
建瓯市,位于福建省北部,是一个充满自然美景和人文魅力的地方,在这片土地上,高山成为了自然之美的最佳诠释,以下是建瓯高山排名前十名,这些壮丽的山川不仅景色秀美,更是当地人民的骄傲。高峰之巅:排名第一的高山建瓯市的第一高...
美联独家精装房,品质生活艺术典范,诠释居住新高度!
在当今房地产市场日益繁荣的时代,人们对于居住环境的追求也日益提升,美联独家精装房以其独特的设计理念和卓越的品质,成为诠释品质生活的艺术典范,本文将为您详细介绍美联独家精装房的特点和优势。设计理念:独具匠心,追求卓越美...
如何安全下载与安装百度?全方位指南守护你的数字安全之旅
在这个数字化时代,百度已成为我们日常生活中不可或缺的一部分,随着网络安全威胁的增加,如何安全地下载并安装百度应用变得尤为重要,本文将为您提供一份详尽的指南,确保您在享受百度服务的同时,保护自己的数字安全。认识网络安全...
广东铁路新闻热点速递
广东省的铁路交通领域频频传来喜讯,一系列重大进展和积极动态成为新闻头条的热点,本文将为您梳理并解读这些铁路新闻头条,带您领略广东铁路发展的最新动态。广东省铁路建设进展顺利广东省在铁路建设方面取得了显著进展,多条铁路线...
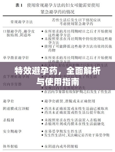
特效避孕药,全面解析与使用指南
特效避孕药的概述随着社会的进步和人们生活节奏的加快,避孕问题越来越受到人们的关注,特效避孕药作为一种有效的避孕手段,备受广大育龄人群的青睐,什么是特效避孕药呢?它真的有那么神奇吗?我们将一起探讨特效避孕药的相关知识。...
上海包装袋销售公司排行榜TOP(优质企业推荐)
随着商品市场的繁荣,包装袋作为商品的重要配套产品,其市场需求也日益增长,上海,这座繁华的国际大都市,因其独特的地理位置和强大的经济支撑,吸引了众多包装袋销售公司的目光,本文将为您详细介绍上海地区的包装袋销售公司排名及...
鹰潭夜间游玩全攻略,探秘夜晚魅力之旅
开篇概述鹰潭,这座美丽的城市在夜晚展现出别样的魅力,本篇旅游攻略将带您领略鹰潭夜间的风情,从夜市小吃到文化景点,从自然风光到住宿推荐,让您在夜幕下感受鹰潭的独特韵味。夜市小吃探秘夜晚的鹰潭,首先从夜市开始,走进热闹的...
朔州今日黄金回收价格最新查询
随着全球经济的不断发展和金融市场的日益繁荣,黄金作为一种重要的贵金属和投资工具,一直备受关注,朔州地区的黄金市场也日渐活跃,许多投资者关心黄金的回收价格,本文将针对朔州今日回收金价的最新情况进行查询和分析。黄金回收价...














冀ICP备19033229号-1