港口作为物流运输的重要节点,具有货物种类繁多、物流活动频繁等特点,因此突发事件的发生对港口的正常运行和社会经济安全具有重大影响,为此,制定一套科学、实用、高效的港口突发事件应急预案显得尤为重要,本文旨在探讨港口突发事件应急预案的制定与实施。
港口突发事件的类型及特点
港口突发事件主要包括自然灾害(如台风、暴雨、地震等)、事故灾难(如火灾、泄漏、爆炸等)、公共卫生事件(如疫情爆发)及社会安全事件(如恐怖袭击)等,这些事件具有突发性、不确定性、危害严重性和影响广泛性的特点。
应急预案制定原则与目标
制定港口突发事件应急预案应遵循以下原则:预防为主,平战结合;统一领导,分工负责;科学决策,快速反应,应急预案的主要目标是:控制事态发展,减轻事件损失;保障人员安全,维护港口稳定;恢复港口正常运营,保障社会经济安全。
应急预案制定流程
1、风险评估:对港口可能面临的各类突发事件进行全面风险评估,确定主要风险源和可能影响的范围。
2、应急资源调查:调查港口的应急资源,包括应急队伍、物资、设备等,为应急响应提供支持。
3、预案编制:根据风险评估和应急资源调查结果,编制应急预案,明确应急组织、职责、流程等。
4、预案审批与发布:预案经审批后,向相关部门和人员发布,并进行宣传培训。
5、预案演练:定期组织预案演练,检验预案的实用性和有效性。
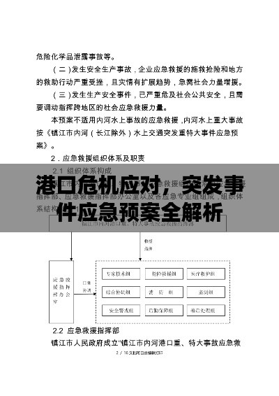
1、应急组织:明确应急组织体系,包括应急指挥部、专业应急队伍等,确保应急响应的协调性和高效性。
2、应急响应流程:明确事件报告、预警发布、指挥协调、现场处置、新闻发布等流程,确保应急响应的顺利进行。
3、应急物资保障:明确应急物资的储备、调拨、运输等,确保应急物资的充足和及时供应。
4、应急处置措施:针对各类突发事件,制定相应的应急处置措施,包括人员疏散、现场封锁、医疗救援、灭火救援等。
5、后期管理:明确事件评估、恢复重建、总结评估等后期管理工作,确保事件的圆满解决。
应急预案实施与评估
1、应急预案实施:在突发事件发生时,按照应急预案的要求,迅速启动应急响应,组织应急处置。
2、应急响应评估:对应急响应过程进行评估,总结经验教训,为今后的应急工作提供借鉴。
3、预案修订与完善:根据演练和实际情况,不断完善应急预案,提高其针对性和实用性。
港口突发事件应急预案是保障港口安全的重要措施,对于维护社会稳定和经济发展具有重要意义,各港口应高度重视应急预案的制定与实施,加强演练和宣传培训,提高应急处置能力,为港口的可持续发展提供有力保障。
港口突发事件应急预案的制定与实施是一项长期、复杂的工作,需要各方共同努力,通过科学、实用的应急预案,我们可以有效控制港口突发事件,保障人员安全,维护港口稳定,促进港口的可持续发展。
转载请注明来自昌宝联护栏,本文标题:《港口危机应对,突发事件应急预案全解析》















冀ICP备19033229号-1
还没有评论,来说两句吧...